+86 19874187278
+86 19874187278
[email protected]
GET A QUOTE
Home
Product
CNC Machining Center
CNC Lathe
Turn-Mill Complex Parts
Precision Ceramics
Gears and Sprockets
Casting & Forging
Sheet Metal
Welding
Equipment
CNC Machining Center
CNC Lathe
5-Axis Machining Center
Milling Machine
Surface Grinder, Cylindrical Grinder
Wire Cut EDM / WEDM
QA
Main Measuring Instruments
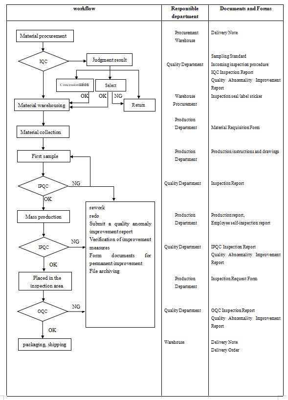
Quality Control Process
News
Kunlong News
Industry News
About Us
Company Introduction
Contact Us
Home
/
Quality Control Process
Quality Control Process
Product Categories
CNC Machining Center
CNC Lathe
Turn-Mill Complex Parts
Precision Ceramics
Gears and Sprockets
Casting & Forging
Sheet Metal
Welding
Latest News
Contact Us
Tel: +86 19874187278
Email:
[email protected]
Quick Inquiry
AndyCYGJ